
今年两会,“基建”也是被代表委员们热议的一个词。
当前,国家促投资稳增长不断加码,基础设施投资凸显。两会政府工作报告提出积极扩大有效投资,适度超前开展基础设施投资。基建迎重大利好,对砂石行业而言,机遇与挑战并存!

一、多省基建投资超千亿,砂石需求获支撑
投资是拉动经济增长的“三驾马车”之一。政府工作报告中提出,要围绕国家重大战略部署和“十四五”规划,适度超前开展基础设施投资。目前全国多地已陆续公布了今年的重大项目名单,其中,先进制造业、高端装备和城市轨道交通等等,都成为了重点投资领域。年初以来,多地已启动超“千亿级”重大工程项目,其中,安徽、浙江、河南等地年度计划投资均超万亿元。

四川:2022年第一季度重大项目集中开工,10亿元以上重大项目100个、总投资2322亿元,涉及基础设施、现代产业、民生及社会事业等领域。
安徽:2022年,安徽省投资项目总数达8897个,与去年第一批计划项目相比增加超1000个;年度计划投资1.66万亿元,同比增长11.8%。
浙江:2022年安排浙江省“4+1”重大建设项目843个,年度计划投资10972亿元。
广东:2022年,广东重点项目总投资约7.67万亿元,年度计划投资约9000亿元,比去年计划增长12.5%。
河北:2022年河北重点建设项目共安排695项,总投资1.12万亿元,年内预计完成投资2500亿元以上。
广西:推进重大项目共1996个,总投资37826.2亿元,年度计划投资4007.9亿元。
湖北:公布2022年省级重点建设计划,其中有456个建设项目、89个前期推进项目,年度计划投资3038.29亿元。
江苏:省级重大项目247个,包括220个实施项目和27个储备项目,年度投资5590亿元。
河南:规划8225个项目,总投资约7.57万亿元,其中2022年计划完成投资约2.02万亿元。
福建:2022年度省重点项目1587个,总投资4.08万亿元,年度计划投资6168亿元。
砂石市场需求获支撑。砂石骨料作为作为基础的建筑材料之一,是工程建设的必需品。从近期对国内主要砂石市场以及基建项目调研情况来看,基建态势依然坚挺,业内人士对基建投资给予了厚望,2022年砂石需求依然存在巨大的发展机遇。
二、财政支持助基建,工程机械迎利好
开年以来,财政提前下达2022年新增地方政府债务限额17880亿元,其中,新增专项债券投向城市及产业园区基础设施、交通基础设施、保障性安居工程等。
《政府工作报告》中提到,今年安排中央预算内投资6400亿元,比上年增加300亿元。今年与去年一样,安排了3.65万亿元的地方政府专项债券,依然保持很强的支持力度。开工一批具备条件的重大工程、新型基础设施、老旧公用设施改造等建设项目,重点支持在建和能够尽快开工的项目;适度超前开展基础设施建设投资。这些措施凸显了国家稳投资促发展的力度。
全国人大代表、广西柳工机械股份有限公司党委书记、董事长、CEO曾光安表示,地方用于一些投资的专项债达到了3.6万亿,有适度增长,工程机械行业在相对低迷的一季度,从3月份开始,市场将会出现比较好的增长。未来智能化、工业互联网、大数据和新能源等新技术将在工作得到广泛应用,传统技术的成熟和新技术是工作洗牌动因之一,并成为企业的中心比赛力。
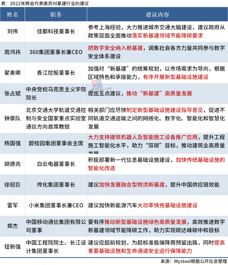
三、新基建、高质量、智能化、节能降碳等成为关键词
两会上,多位人大代表和政协委员踊跃建言,对基建行业的发展提出相关建议。各代表委员对基建行业的建言献策中,新基建、高质量、智能化、节能降碳等成为关键词。

砂石行业的发展,离不开国家政策的支持,更离不开基建投资的刺激。从2022年各省市的大额投资规划,到发改委的超前基建投资,从专项债券的提前发放,到新基建的加码布局,为砂石行业发展打了一剂“强心针”!
随着“新基建的概念深入,“创新” “智能” “环保” “高质量”等成为指导砂石行业发展的“关键词”,对砂石企业高质量发展的要求也越来越高,这对砂石企业来说是机遇也是挑战,审时度势,企业只有坚持走科技创新、低碳环保、高质量发展之路,才能真正立于不败之地。
来源:环球破碎机网

联系我们
电话:021-6157 3939
邮箱:info@wocasia.com官网:wocasia.cn
距展会开幕天