2025.8.13-15

2025亚洲混凝土世界博览会

混凝土、地坪、砂浆全球一站式商贸采购平台

上海新国际博览中心(SNIEC)

 距展会开幕

  中文  /  English

2025亚洲混凝土世界博览会

2025.8.13-15 上海新国际博览中心(SNIEC)


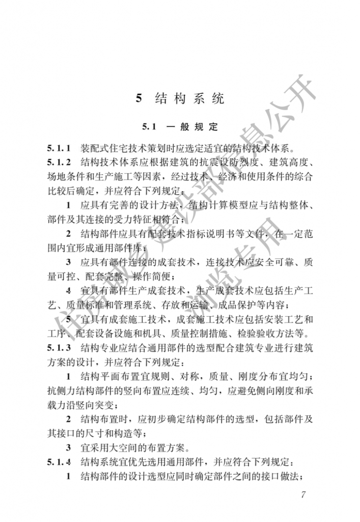
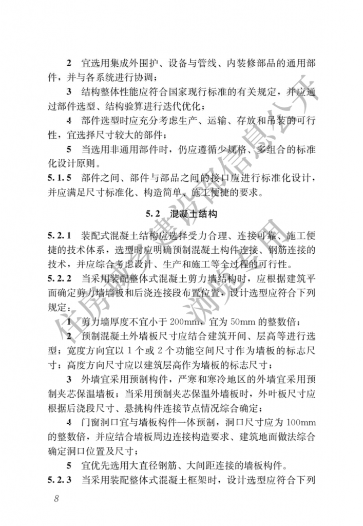
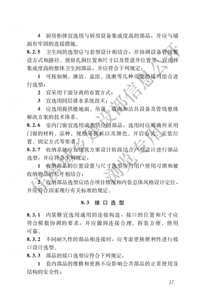
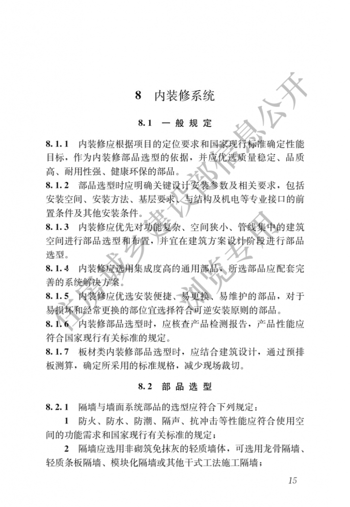
近日,住房和城乡建设部发布行业标准《装配式住宅设计选型标准》,编号为JGJ/T494-2022,自2022年4月1日起实施。该标准适用于装配式混凝土结构和装配式钢结构的住宅设计。


标准明确,装配式住宅应选用标准化程度高、接口通用性强、性能优良、安装高效、维护更换便捷的部品部件,满足住宅安全耐久、绿色环保、健康舒适和经济适用等性能要求。


原文如下



住房和城乡建设部关于发布行业标准

《装配式住宅设计选型标准》的公告


现批准《装配式住宅设计选型标准》为行业标准,编号为JGJ/T494-2022,自2022年4月1日起实施。

本标准在住房和城乡建设部门户网站(www.mohurd.gov.cn)公开,并由住房和城乡建设部标准定额研究所组织中国建筑出版传媒有限公司出版发行。

附件:装配式住宅设计选型标准


住房和城乡建设部

2022年3月14日


附件



























本文来源:上海勘察设计


扫码添加展会小助手

联系我们
电话:021-6157 3939
邮箱:info@wocasia.com官网:wocasia.cn